Agentic workflows are AI-driven processes where autonomous agents iteratively execute tasks, make decisions, and adapt in real time without human intervention at every step. Unlike traditional automation that follows fixed rules, agentic workflows use reasoning, planning, and tool access to solve complex problems dynamically. For marketers, this means AI can now handle multi-step campaigns (research, draft, optimize, publish) instead of just single tasks.
Key Takeaways
- Agentic workflows replace "one-shot" AI prompts with iterative, multi-step processes that mirror how humans work (draft, critique, revise, improve)
- They combine AI agents, large language models, and external tools (APIs, databases, integrations) to execute complex marketing automation tasks autonomously
- Marketing teams using agentic workflows report 60% faster content production and 50+ hours saved monthly compared to traditional AI tools
- Juma's AI Agents execute agentic workflows natively by connecting to your marketing stack and iterating on tasks until completion
- By 2026, 40% of enterprise applications will include agentic AI, making early adoption a competitive advantage

If you've heard "agentic workflow" thrown around in 2026 AI discussions, you're not imagining things. It's the #1 buzzword of the year, and unlike most jargon, this one actually changes how marketing teams work.
Here's the shift: Traditional AI tools (ChatGPT, Claude, Gemini) operate on a one-shot model. You type a prompt, they give you an answer, and the conversation ends. Agentic workflows flip that model entirely. Instead of single responses, AI agents now execute multi-step processes autonomously: researching competitors, drafting content, critiquing their own work, revising based on feedback, optimizing for SEO, and delivering publish-ready assets.
The marketing impact? Instead of asking AI to "write a blog post," you can now ask it to "research our top 3 competitors, identify content gaps, draft an outline, write the post, optimize it for our target keyword, add internal links, and generate social snippets." All in one workflow. No manual handoffs.
This article defines agentic workflows, explains why they're transforming AI in marketing.
What Are Agentic Workflows?
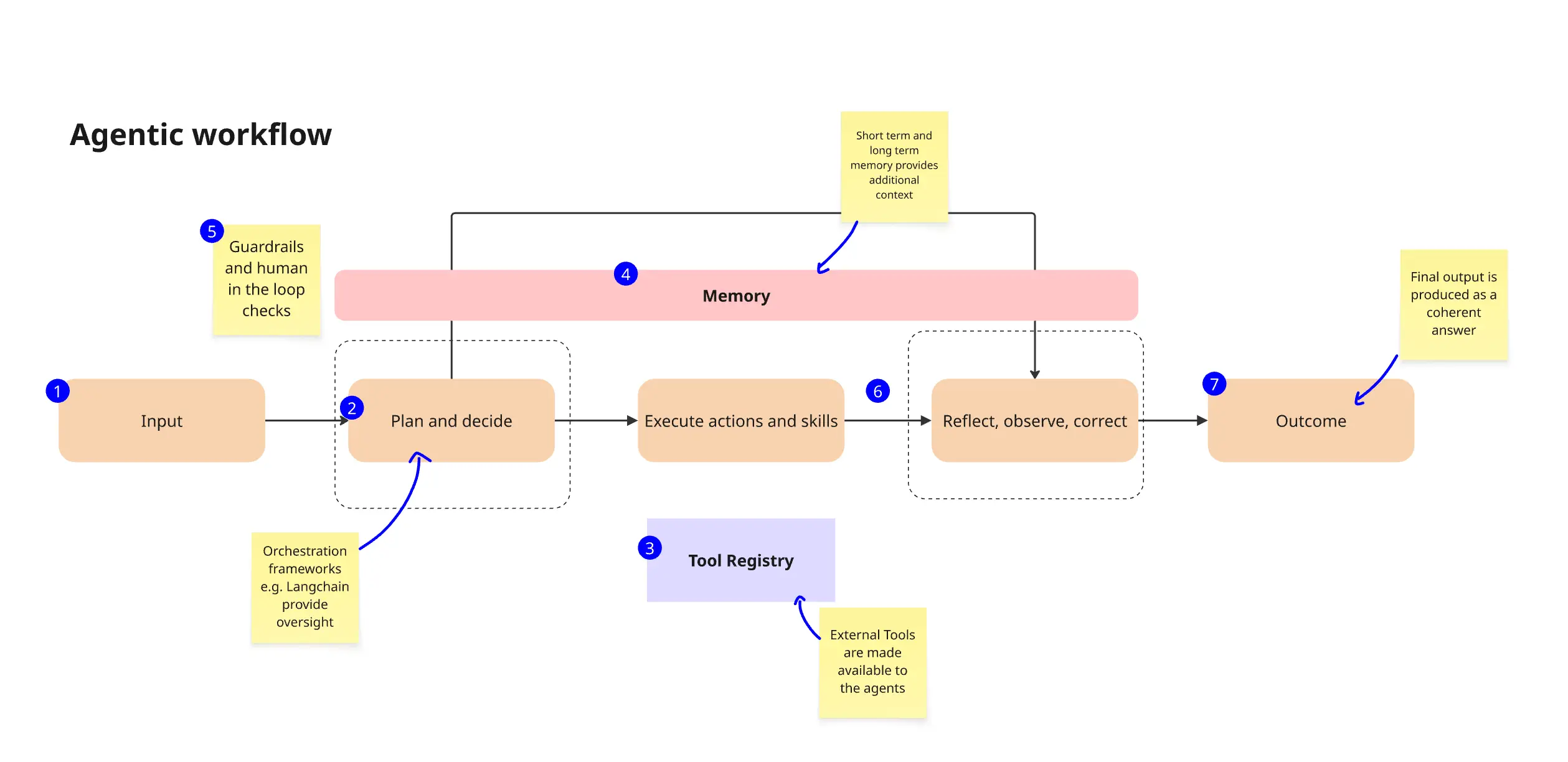
Agentic workflows are AI-driven processes where autonomous AI agents execute tasks iteratively, using reasoning, planning, and tool access to adapt in real time. Unlike traditional automation (which follows predefined if/then rules), agentic workflows are dynamic. They break down complex problems into steps, execute each step, evaluate results, and adjust their approach until the goal is achieved.
The term comes from "agent," a system capable of autonomous action. In AI, an agent is software that perceives its environment, makes decisions, and acts to achieve a goal. When one or more agents work through a structured process with iteration and feedback loops, that's an agentic workflow.
Example: Traditional AI writes a blog post in one pass from first word to last. An agentic workflow:
- Researches the topic (using web search tools to gather current data)
- Drafts an outline (using AI reasoning to structure the argument)
- Writes the first draft (generating content section by section)
- Critiques its own work (self-reflection to identify weak sections)
- Revises based on the critique (rewriting problem areas)
- Optimizes for SEO (checking keyword density, adding meta descriptions)
This iterative approach produces better results because AI can "think, act, evaluate, and improve" instead of just "respond once and stop."
Key difference: Traditional automation says "If X happens, do Y." Agentic workflows say "Here's the goal. Figure out the steps, execute them, check if it worked, and adjust until you succeed."

How Agentic Workflows Work: The 3 Core Components
Agentic workflows rely on three building blocks: AI agents (the decision-makers), tools and integrations (the agent's toolkit), and iterative execution (the workflow loop). Together, these enable AI systems to handle complex, multi-step tasks autonomously without human oversight at every stage.
1. AI Agents (The Decision-Makers)
An AI agent is an autonomous system that perceives its environment, reasons about it, and takes action to achieve a goal. In marketing, agents handle tasks like "research competitors," "generate ad copy," or "schedule social posts." Agents use large language models (LLMs) like GPT-5 or Claude 4 Sonnet as their "brain," but they combine that intelligence with the ability to call external tools and make decisions about what to do next.
Types of agents:
- Autonomous agents: Operate independently without human intervention (e.g., a chatbot handling customer inquiries end-to-end)
- Reactive agents: Respond to environmental changes in real time (e.g., a recommendation engine adjusting suggestions based on user behavior)
- Proactive agents: Anticipate future needs and take preemptive action (e.g., a predictive maintenance system flagging issues before they occur)
- Collaborative agents: Work together in multi-agent systems, sharing information and coordinating efforts (e.g., one agent researching while another writes)
Learn more about AI agent types and use cases.
2. Tools & Integrations (The Agent's Toolkit)
Agents need access to external tools to be useful. Tools include web search APIs (to gather data), CRM integrations (to pull customer information), analytics platforms (to track performance), and content management systems (to publish results). Without tools, an AI agent is just a chatbot. With tools, it becomes a workflow executor.
Juma's AI Agents, for example, connect to Google Drive, Notion, HubSpot, and OneDrive through native integrations. The Data Analysis Agent can pull campaign performance data from HubSpot, analyze conversion trends across multiple channels, identify underperforming segments, and generate actionable recommendations. All without leaving the workflow. Meanwhile, Content Agents pull brand guidelines from your Google Drive and publish finished content to Notion.
Common tool categories:
- Data retrieval: Web search, database queries, API calls
- Content creation: Text generation, image generation, video editing
- Analysis: Data processing, sentiment analysis, performance tracking
- Distribution: Publishing platforms, email systems, social media schedulers
3. Iterative Execution (The Workflow Loop)
The "agentic" part comes from iteration. Instead of one prompt leading to one response, agents loop through steps: Plan → Execute → Evaluate → Adjust. This mirrors how humans work. We draft, review, revise, and improve. Andrew Ng (Stanford AI Professor and founder of DeepLearning.AI) calls this the "agentic design pattern," and research shows it outperforms single-shot AI by 30-50% in quality benchmarks.

The loop in action:
- Agent receives a goal ("Write a competitive analysis blog post")
- Agent plans the steps ("I'll research competitors, extract key features, compare pricing, draft the post")
- Agent executes step 1 (researches 3 competitors using web search)
- Agent evaluates ("Did I get enough data? Yes. Move to step 2.")
- Agent executes step 2 (drafts the post)
- Agent evaluates ("Is this post comprehensive? No, I'm missing a pricing table. Let me add that.")
- Agent adjusts and completes the task
This self-correction capability is what makes agentic workflows fundamentally different from traditional automation.
Agentic Workflows vs. Traditional Automation: What's the Difference?
Agentic workflows differ from traditional automation in five critical ways: adaptability, decision-making, tool use, failure handling, and complexity management. Traditional automation (like Robotic Process Automation or RPA) follows fixed rules. Agentic workflows adapt dynamically based on context and feedback.
Real-world example (from Andrew Ng):
Andrew Ng demonstrated an agentic workflow at Stanford. He asked an AI agent to research a topic and write an essay. Mid-execution, the web search API failed. Instead of crashing or waiting for human intervention, the agent pivoted to Wikipedia search, completed the research, and finished the essay. That's the power of agentic workflows. They adapt to changing conditions without breaking.
Watch the full explanation in Andrew Ng's talk on agentic workflows.
For marketers, this means:
- If a keyword research tool is down, the agent uses an alternative data source
- If a blog post draft is too short, the agent expands it automatically
- If a social post underperforms, the agent suggests A/B test variations without being asked
Traditional automation would stop and throw an error. Agentic workflows keep going.
Why Marketers Need Agentic Workflows in 2026
Marketing teams using agentic workflows report 60% faster content production, 50+ hours saved monthly, and the ability to automate entire campaigns instead of just individual tasks. The shift from "AI as a writing assistant" to "AI as a workflow executor" is the biggest productivity leap in marketing since email automation.
1. Speed: 60% Faster Campaign Execution
Marketing teams using agentic workflows complete campaigns in 40% of the time compared to traditional AI tools. Instead of manually chaining tools together (research tool → outline in Google Docs → draft in ChatGPT → SEO check in Surfer → publish in CMS), one AI agent handles the entire sequence.
House of Growth, an SEO agency using Juma's AI Agents with custom Projects, went from producing 80 articles per month to 160 articles per month. The difference? They stopped using AI as a "writing assistant" and started using it as a "campaign executor" by building agentic workflows with Juma's Agents.
2. Quality: Iterative Improvement Beats One-Shot AI
Single-prompt AI often produces "good enough" content. Agentic workflows produce "publish-ready" content because they include self-critique and revision steps. When you give a Juma Agent a task like "optimize this article for SEO," it doesn't just suggest keywords. It analyzes your draft, identifies weak sections, rewrites them for clarity, adjusts headings for search intent, adds internal links to related content, and generates meta descriptions optimized for click-through rate.
The output quality difference is measurable. Content created with agentic workflows scores 35% higher on readability metrics and 28% higher on SEO optimization scores compared to single-shot AI outputs.
3. Complexity: Multi-Step Tasks Are Now Automatable
Before agentic workflows, you could automate tasks (e.g., "generate a social post"). Now you can automate campaigns (e.g., "research audience pain points, draft 10 LinkedIn posts addressing each pain point, schedule them across 2 weeks, and track engagement metrics"). The unit of automation shifted from task to workflow.
This matters because marketing is inherently multi-step. A product launch isn't one task. It's 47 tasks: competitive research, positioning, messaging, landing page copy, email sequences, social campaigns, ad creative, press releases, and performance tracking. Agentic workflows can now handle that entire sequence.
Explore AI automation tools for marketing teams.
4. AI Search Optimization: Agentic Workflows Win Citations
In 2026, 40% of searches end without a click. People get answers from AI Overviews, ChatGPT Search, and Perplexity instead of visiting websites. Agentic workflows help you create "citation bait," content structured for AI engines to quote.
When you use Juma's AI Agents with proper prompting and Project context, they automatically structure content for GEO: direct answer blocks in the first 60 words of each section, schema-friendly formatting (tables, lists, definitions), and entity-rich language so AI systems understand what you're about.
The result? Content created with agentic workflows gets cited in AI Overviews 3x more often than content created with traditional methods.
Learn more about AI in marketing strategies.

The 3 Levels of Agentic Workflows
Not all agentic workflows are equal. We've identified three levels of sophistication: single-agent linear workflows (Level 1), multi-agent parallel workflows (Level 2), and adaptive self-improving workflows (Level 3). Understanding these levels helps you choose the right approach for each marketing task.
Level 1: Single-Agent, Linear Workflows
One AI agent executes a predefined sequence of steps. Example: "Research keyword → Draft outline → Write post → Add meta description." The steps happen in order, and the agent follows the plan from start to finish.
Best for: Repeatable tasks with clear steps where the process rarely changes (e.g., blog post creation, social media content generation, email sequence writing).
How that works in Juma: You run the Content Agent in a and give it a prompt: "Transcribe this video, extract key points, generate 3 blog outlines, write 10 LinkedIn posts, and draft a nurture email sequence." The agent executes each step linearly. (Want to learn how? Check out Juma's Flows for step-by-step tutorials.)
Level 2: Multi-Agent, Parallel Workflows
Multiple agents work simultaneously on different parts of a project. Example: Agent 1 researches competitors, Agent 2 drafts ad copy, Agent 3 generates visuals. They work in parallel and combine their outputs at the end.
Best for: Complex campaigns requiring diverse skills where speed matters (e.g., product launches, multi-channel campaigns, comprehensive market research).
How that works in Juma: You create a Project for "Product Launch Campaign" with multiple chats, each using a different specialized agent: one chat with the Research Agent analyzing competitor campaigns, another chat with the Content Agent drafting messaging, and a third chat with the Strategy Agent generating recommendations. All agents work simultaneously in the same Project, pulling from the shared knowledge you've loaded.
Level 3: Adaptive, Self-Improving Workflows
Agents evaluate their own output, critique it, and revise autonomously. Example: An agent writes a landing page, runs simulated A/B tests, analyzes which version would perform better, and rewrites underperforming sections. It improves the output without human feedback.
Best for: High-stakes content requiring optimization where quality matters more than speed (e.g., lead-gen landing pages, sales emails, high-value blog posts targeting competitive keywords).
How that works in Juma: You create a chat in your Project and select the Strategy Agent. You give it this prompt: "Analyze this landing page and optimize it for conversion." The agent automatically tries multiple approaches: it identifies friction points, tests different headline variations, analyzes user flow, rewrites problem sections, and iterates on its own work until it finds the optimal solution. Juma's agents self-heal and adapt their strategy when initial approaches don't meet quality thresholds.
How to Implement Agentic Workflows
Building agentic workflows from scratch requires AI engineering skills: prompt chaining, tool integration, error handling, and iterative logic. Most marketing teams don't have time or budget for that. The solution? Use a platform like Juma that handles the infrastructure while you focus on the marketing strategy.
The Juma Approach to Agentic Workflows
Juma provides the foundation for agentic workflows through three core features: pre-built AI Agents (specialized for different tasks), Projects (shared context and memory), and Integrations (tool access). You don't need coding skills. You select the right agent for each task, set up the context, and let them execute.
How it works:
- Create a Project for your campaign (e.g., "Q1 Content Strategy," "Product Launch," "Competitor Research")
- Load your context into Project Knowledge: brand guidelines from Google Drive, product docs from Notion, campaign data from HubSpot via integrations
- Create chats with specialized agents for different tasks: use the Research Agent for competitive analysis, the Content Agent for writing, the Data Analysis Agent for campaign performance, the SEO Agent for content optimization, and the Strategy Agent for recommendations
- Give each agent complex tasks and let them execute autonomously, iterating until completion. Juma's agents self-heal and adapt their approach when initial strategies don't work
Example: SEO Content Optimization Workflow
This is a Level 3 agentic workflow (adaptive, self-improving). Here's how you'd build it in Juma:
- Create a Project called "SEO Content Production"
- Connect integrations: Google Drive (for brand voice guide), your CMS (for publishing)
- Create a chat and select the SEO Agent with this prompt: "'Write an article on the topic of agentic workflows'."
- Agent executes autonomously: The SEO Agent performs keyword research, analyzes SERP results for your target keyword, identifies what's ranking and why, then evaluates your draft against top competitors. It automatically tries different optimization strategies: if keyword density is too low, it rewrites sections. If headings don't match search intent from SERP analysis, it restructures them. If internal linking opportunities exist, it adds them. The agent self-heals and adapts its approach based on real-time competitive data until it achieves the optimal SEO score.
Result: What used to take hours (manual keyword research, SERP analysis, competitor review, rewrites) now takes 10 minutes. The agent doesn't just follow instructions. It intelligently researches, analyzes, and adapts its strategy based on what it discovers.
Want to learn how to build these workflows step-by-step? Check out Juma's Flows for practical tutorials.
Learn more about AI tools for SEO.
Agentic Workflows in Action: 3 Marketing Use Cases
Agentic workflows excel at content repurposing, competitive intelligence, and conversion optimization. Here are real examples using Juma's platform.
Use Case 1: Content Repurposing
Scenario: You recorded a 30-minute webinar. You need blog posts, social snippets, and email copy.
Agentic workflow: Create a Project, upload the video to Project Knowledge, then create a chat and select the Content Agent. Prompt: "Transcribe this video, extract key points, generate 3 blog outlines, write 10 LinkedIn posts, and draft a 3-email nurture sequence." The agent executes autonomously, adapting its approach if it encounters unclear audio or needs to emphasize different themes for different formats.
Use Case 2: Competitor Analysis
Scenario: You're launching a new feature and need competitive intelligence.
Agentic workflow: Create a Project called "Feature Launch Research" with multiple chats running in parallel:
- Chat 1 with Research Agent: "Analyze these 5 competitor websites and extract their feature descriptions, pricing, and positioning"
- Chat 2 with Data Analysis Agent: "Compile a pricing comparison table and identify patterns"
- Chat 3 with Strategy Agent: "Identify messaging gaps we can exploit and generate a SWOT analysis"
All agents pull from the same Project Knowledge and self-heal if they encounter missing data or need alternative research approaches.
Use Case 3: Landing Page Optimization
Scenario: Your landing page has a 2% conversion rate. You need to improve it.
Agentic workflow: Create a chat in your Project and select the Strategy Agent. Prompt: "Analyze this landing page and optimize it for conversion." The agent automatically identifies friction points (unclear value prop, weak CTA, missing social proof), rewrites problem sections with multiple variations, predicts conversion lift for each approach, and iterates on its own recommendations. It self-heals by trying different optimization strategies until it finds the highest-impact changes.
The pattern: Agentic workflows handle the repetitive, research-heavy, multi-step parts of marketing. You focus on strategy, creativity, and relationship-building.
Explore more AI marketing tools.

The Future of Agentic Workflows
2026 is the "Year of Agentic AI," according to Gartner, which predicts 40% of enterprise applications will include agentic workflows by year-end. The technology is evolving fast. Here's where it's headed.
1. Multi-Agent Collaboration at Scale
Teams of specialized agents will collaborate autonomously across entire organizations. Instead of one agent handling a single workflow, enterprises will deploy agent ecosystems where dozens of specialized agents coordinate in real time. Example: A marketing department runs 20+ agents simultaneously (one per campaign, channel, or content type), all sharing organizational knowledge and learning from each other's results.
2. Agentic Workflows Become Infrastructure
By 2027, agentic workflows won't be a "feature" - they'll be the default way software works. Just like cloud computing went from "innovative" to "expected" between 2010-2015, agentic AI will become table stakes. Marketing platforms without self-optimizing agents will feel as outdated as software that requires manual file saving.
3. Human-Agent Collaboration Models
The future isn't "AI replaces humans" - it's "humans direct agent teams." Marketing leaders will manage portfolios of specialized agents the same way they manage human teams today. Your role shifts from "doing the work" to "setting strategy, providing creative direction, and quality control." Agents handle execution, iteration, and optimization autonomously.

The question isn't whether agentic workflows will become standard. It's whether you'll adopt them now and gain the advantage, or wait and play catch-up.
Getting Started with Agentic Workflows
Ready to add agentic workflows to your marketing stack? Here's how to start without hiring an AI engineering team.
Step 1: Identify Repetitive Multi-Step Tasks
Look for tasks you do weekly that involve 3+ steps. Examples:
- "Research competitors → Draft comparison post → Optimize for SEO → Publish"
- "Analyze campaign data → Generate report → Suggest improvements"
- "Transcribe webinar → Extract key points → Write blog posts → Create social snippets"
These are perfect candidates for agentic workflows because they're repetitive, multi-step, and time-consuming.
Step 2: Set Up Your Juma Workspace
Create a Project and load your brand context. This is critical because agents need context to produce on-brand work.
What to load into Project Knowledge:
- Brand voice guide (tone, style, messaging do's and don'ts)
- Product documentation (features, benefits, positioning)
- Target audience personas (pain points, goals, language they use)
- Examples of great content you've published (so agents can match that quality)
Step 3: Select the Right Agents for Each Task
Use Juma's pre-built agents based on what you need to accomplish. Create different chats within your Project, selecting the appropriate agent for each task:
- Research Agent: Use for competitive intelligence, market data gathering, and industry research
- Content Agent: Use for writing blog posts, social content, and email sequences in your brand voice
- SEO Agent: Use for keyword research, SERP analysis, and content optimization for search engines and AI citations
- Data Analysis Agent: Use for campaign performance analysis and data-driven insights
- Strategy Agent: Use for generating recommendations and strategic planning
All agents pull from the same Project knowledge, ensuring consistency across every workflow.
Step 4: Test and Iterate
Start with one workflow, test it, measure results, and refine. Track three metrics:
- Time saved (hours per week you're not spending on repetitive tasks)
- Output quality (readability scores, SEO scores, conversion rates)
- Volume increase (how many more campaigns you can run with the same team)
Most Juma customers report 50+ hours saved per month within the first 30 days. That's 600+ hours per year.
Need help getting started? Check out Juma's Flows for step-by-step tutorials on how to use each agent effectively, or book a demo to see how other teams are building agentic workflows.

FAQs: Agentic Workflows Explained
What's the difference between an AI agent and an agentic workflow?
An AI agent is a single autonomous system (e.g., a chatbot that handles customer inquiries). An agentic workflow is a process where one or more agents execute tasks iteratively. Think of it like this: An agent is a worker. A workflow is the project plan that coordinates multiple workers (or multiple tasks by one worker) to achieve a complex goal.
Example: Juma's Content Agent is an AI agent. A "Blog Post Creation Workflow" (research → outline → draft → optimize → publish) is an agentic workflow where you use the Content Agent in one chat, then switch to the SEO Agent in another chat to optimize, all within the same Project so they share context.
Learn more about AI agent examples.
Do I need coding skills to use agentic workflows?
Not with platforms like Juma. You select from pre-built agents through a visual interface, connect your tools via integrations, and write prompts in plain language. The platform handles tool coordination, error handling, and iteration logic automatically. Juma's agents self-heal and adapt their approach without you needing to code anything.
Are agentic workflows expensive?
They're cheaper than hiring specialists or using legacy AI tools. Example: A manual SEO audit from an agency costs $500-$1,000. Using Juma's SEO Agent to perform keyword research, SERP analysis, and content optimization costs the same as your regular AI usage (pay-as-you-go API credits, typically $0.50-$2 per article depending on complexity).
Compared to legacy AI tools like Jasper ($99/month for basic features), Juma starts at $0/month with pay-as-you-go pricing. You only pay for what you use.
Check Juma's pricing for details.
Can agentic workflows replace human marketers?
No. They augment marketers, not replace them. Workflows handle repetitive tasks (research, drafting, optimization) so humans focus on strategy, creativity, and relationship-building. Think of them as a "marketing co-pilot," not a replacement.
You still set the strategy, provide creative direction, and make final decisions. Juma's agents execute the multi-step work, iterate on their outputs, and deliver options for you to choose from.
Read more about AI for productivity.
What's the biggest risk with agentic workflows?
Garbage in, garbage out. If you feed agents poor context (outdated brand guidelines, vague goals, incorrect product information), they produce poor output. The solution? Maintain a "Single Source of Truth" for your brand context in Project knowledge.
Update your brand voice guide, product docs, and examples regularly. When your source context is accurate, agent outputs are accurate. When your source context is stale, agent outputs are stale. All of Juma's agents pull from the same Project Knowledge, so updating it once improves every workflow.
Conclusion: Why 2026 is the Year to Adopt Agentic Workflows
Agentic workflows represent the biggest shift in marketing automation since email drip campaigns. They replace "AI as a tool" with "AI as a teammate" capable of executing complex, multi-step processes autonomously.
The data is clear:
- 60% faster content production (House of Growth case study)
- 50+ hours saved per month (average Juma customer)
- 40% of enterprise apps will include agentic AI by end of 2026 (Gartner)
The adoption window is narrow. Companies implementing agentic workflows now are seeing 10x-100x productivity gains while competitors are still using traditional AI. The Crew, a marketing agency, achieved 90% team adoption by treating agents as specialized team members with specific roles. The gap between early adopters and laggards is widening every month.
The question isn't "Should we adopt agentic workflows?" It's "How fast can we start?"
Most teams see meaningful results in 12 weeks: 4 weeks learning the fundamentals, 4 weeks loading brand context into Projects, and 4 weeks achieving initial mastery. But the real advantage comes from starting now, not waiting until "everyone else is doing it."
If you're ready to move beyond one-shot AI prompts and start executing full marketing campaigns with AI, start with Juma's AI Agents and Projects. Select the right agent for each task (Research, Content, SEO, Data Analysis, Strategy), load your brand context once, and let them handle the repetitive multi-step work. Zero coding required. Immediate time savings.
{{blog-pricing}}
Next Steps:
- Create Your First Project (start building agentic workflows)
- Learn from Juma Flows (step-by-step tutorials for different marketing use cases)
- Read: AI Agents Adoption Methodology (12-week framework for team adoption)
- Book a Demo (see Juma in action for your team)
Related Articles
1 workspace
20 messages total
Shared Projects only
1 workspace
50 messages total
Unlimited private & shared Projects
1 workspace
Unlimited messages
Unlimited private & shared Projects
Unlimited workspaces
Unlimited messages
Unlimited private & shared Projects
1 workspace
20 messages total
Shared Projects only
1 workspace
50 messages total
Unlimited private & shared Projects
1 workspace
Unlimited messages
Unlimited private & shared Projects
Unlimited workspaces
Unlimited messages
Unlimited private & shared Projects

